医院信息化主管胜任力培训班(CHIMA CIO班)第五期将于5月开课
各有关单位:
近年来,国家推出了一系列推动公立医院高质量发展的政策,不断强调信息化在推进医学技术创新、医疗服务模式创新、提高医疗质量等方面的强力支撑作用。随着医院数字化转型进程的加快,信息化人才队伍建设特别是医院信息中心主管(CIO)的地位也尤显重要。为了提升医院信息主管的专业能力,培养具有战略眼光、实战经验和领导才能的医院信息化管理人才,中国医院协会信息专业委员会举办医院信息化主管胜任力培训班,现将培训班相关事项通知如下:
一、培训对象
医疗卫生机构信息化工作负责人;大型医院主管信息化的副院长或信息科主任、副主任以及骨干工程师;医疗信息化相关企业管理和技术人员。
二、培训大纲及课程安排
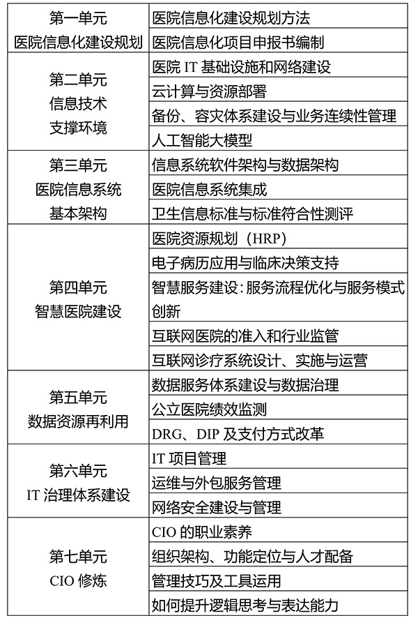
课程大纲分为七个单元,预计四个月完成,包括三次集中线下授课及部分线上课程。培训形式包括课堂讲授、小组任务、案例讨论、走访座谈及考核考试。课程体系如下:

三、线下培训时间地点
第一阶段线下培训:
报到时间:5月21日下午。
培训时间:5月22日至5月24日。
培训地点:全国人大会议中心顺喜山庄。
第二阶段、第三阶段线下培训时间和地点另行通知。
四、其他事项
(一)培训班结束后,经培训合格者,由中国医院协会颁发培训证书。
(二)培训费:医院12800元/期,企业16800元/期。培训费包含线下课期间食宿费用。提供培训期间工作餐,统一安排住宿,交通费需学员自行承担并回本单位报销。扫描下方二维码报名并缴费至中国医院协会账号。

五、联系方式
联系人:关晓洁010-65815977,任莉010-84279271。
中国医院协会
2026年3月6日
点击此处可查看详情并下载通知

首 页