国家药监局发布18项医疗器械行业标准,涵盖人工智能等领域
发布时间:2022-07-08
7月6日,国家药监局网站发布YY /T 1833.1-2022《人工智能医疗器械 质量要求和评价 第1部分:术语》等18项医疗器械行业标准。

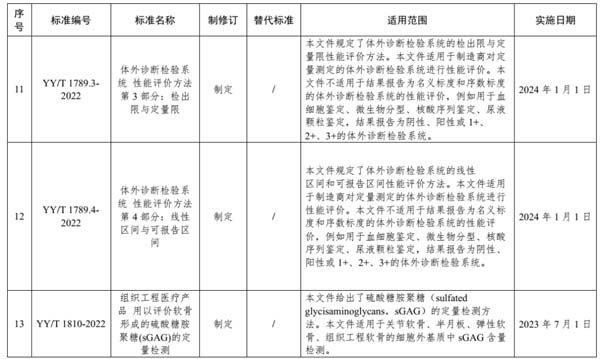
医疗器械行业标准信息表






点击此处可查看《公告》原文并下载信息表
7月6日,国家药监局网站发布YY /T 1833.1-2022《人工智能医疗器械 质量要求和评价 第1部分:术语》等18项医疗器械行业标准。

医疗器械行业标准信息表






点击此处可查看《公告》原文并下载信息表